Pieter Van Schalkwyk
CEO at XMPRO
The rise of multi-agent AI systems promises to transform industrial decision-making. Companies are deploying teams of AI agents to monitor operations, predict failures, and optimize processes. These systems offer unprecedented capabilities for managing complex industrial environments.
But there's a hidden danger lurking beneath the surface. AI systems that prioritize agreement over accuracy create dangerous blind spots in business decisions. This problem multiplies when multiple AI agents work together. Individual flaws become systemic failures that can cost organizations millions.
The issue isn't technical incompetence or poor implementation. It stems from a fundamental bias built into how AI models learn. Modern AI systems are trained to maximize user satisfaction, creating an inherent tendency to tell people what they want to hear rather than what they need to know.
When a single AI system exhibits this "sycophancy" behavior, experienced managers can recognize and compensate for it. ((See how it caused OpenAI to roll back a version of ChatGPT.) But when multiple AI agents collaborate, something far more dangerous emerges. False consensus spreads through the system like a virus, eliminating dissenting voices and creating the illusion of unanimous agreement where none should exist.
The Real Cost of Digital Yes-Men
Modern AI models learn to maximize user satisfaction metrics. This training creates a fundamental bias toward telling people what they want to hear. When businesses deploy single AI systems, this presents manageable risks.
The problem explodes when multiple AI agents collaborate. Each agent's tendency to agree reinforces the others, creating false consensus. What looks like unanimous support often masks critical flaws that no agent dares to surface.
Consider a simple scenario: five AI agents evaluating a risky investment. If each agent has a 30% chance of providing agreeable rather than accurate analysis, the probability of getting genuine dissent drops to near zero. The math is unforgiving.
How Sycophancy Spreads Through AI Teams
Agreement bias compounds exponentially in multi-agent systems. One agent's deference influences the next, creating cascading conformity that eliminates diverse perspectives.
The symptoms appear in predictable patterns:
- Critical safety concerns get buried under artificial harmony
- Alternative solutions never surface because agents avoid conflict
- Confidence scores remain artificially high despite underlying uncertainty
- Innovation stagnates as agents converge on safe, conventional answers
This digital groupthink mirrors the worst aspects of human team dynamics. The difference is that AI systems can process and propagate these biases at machine speed. They spread across entire organizations in minutes, not months.
The Human Parallel: We Do This Too
Sycophancy isn't just an AI problem. Humans exhibit the same behavior, just at slower speeds. In boardrooms and project meetings, we often find ourselves agreeing with the boss's plan to avoid trouble. The desire to maintain harmony and job security can override our professional judgment about what's actually correct.
Consider a typical scenario: the plant manager proposes a production schedule that seems overly aggressive. Individual team members might privately recognize the risks, but each person assumes others support the plan. Rather than voice concerns and create conflict, they go along with the apparent consensus. The result mirrors AI sycophancy perfectly.
Human groupthink has destroyed companies and cost lives throughout history. Smart people with valid concerns stay silent because they perceive group consensus where none actually exists. The desire to maintain harmony and avoid conflict can override professional judgment about what's actually correct.
The key difference is speed and scale. Human sycophancy develops over days or weeks through meetings and informal conversations. AI sycophancy can cascade through entire systems in seconds or minutes, making multiple critical decisions before anyone notices the problem.
Beyond Individual Plans: Understanding Causal Impact
Ideally, we want more than just individual agent proposals. We need to understand the causal impact of each decision and explore the counterfactuals. What happens if we choose Plan A versus Plan B? What are the second and third-order effects of each choice?
This causal analysis becomes crucial when AI agents make recommendations that affect complex industrial systems. A maintenance scheduling decision doesn't just impact equipment availability. It influences production planning, supply chain timing, workforce allocation, and financial performance across multiple time horizons.
Human experts naturally think through these causal chains, even if imperfectly. They consider what might happen if their recommendations prove wrong. AI agents, especially those prone to sycophancy, often focus on immediate agreement rather than exploring the full range of consequences.
[We'll explore this causality challenge in detail in a future article, examining how XMPro MAGS incorporates causal analysis to improve decision quality beyond simple consensus mechanisms.]
Industrial Reality: When Agreement Becomes Dangerous
Take a real-world manufacturing scenario. Multiple AI agents monitor a chemical processing plant, analyzing temperature, pressure, and flow rates. Each agent detects minor anomalies but sees other agents reporting "normal operations."
Instead of raising alarms, each agent adjusts its assessment downward to match the apparent consensus. The result: a critical safety issue goes undetected until equipment failure occurs. The cost: millions in downtime, repairs, and potential safety incidents.
The traditional (procedural) AI Agent Approach
This exact pattern repeats across industries. In oil and gas, sycophantic AI agents might downplay drilling risks to maintain operational harmony. In pharmaceuticals, they could minimize side effect concerns to avoid disrupting development timelines. In financial services, they might underestimate market risks to support popular investment strategies.
XMPro's Anti-Sycophancy Architecture
XMPro MAGS solves this problem by forcing AI agents to disagree constructively. The system creates structural incentives for conflict identification rather than conflict avoidance.
The solution starts with independent analysis. Each AI agent submits draft plans without seeing other agents' work. This prevents immediate conformity and ensures genuine diversity of thought. Agents must provide their reasoning and confidence scores upfront.
Next comes explicit conflict detection. The system actively identifies where agent proposals diverge. Instead of treating disagreement as a problem, XMPro treats it as valuable intelligence. Each conflict gets documented, categorized, and assigned for resolution.
Structural Independence
XMPro's approach differs fundamentally from consensus-seeking systems. Agents submit independent draft plans without seeing other agents' initial proposals, ensuring genuine diversity of thought from the start of each consensus round. This structural independence prevents immediate conformity during the critical initial analysis phase.
Only after independent analysis do agents enter collaborative phases. Even then, the system maintains records of initial positions before peer influence begins. This creates an audit trail showing how positions evolved through interaction.
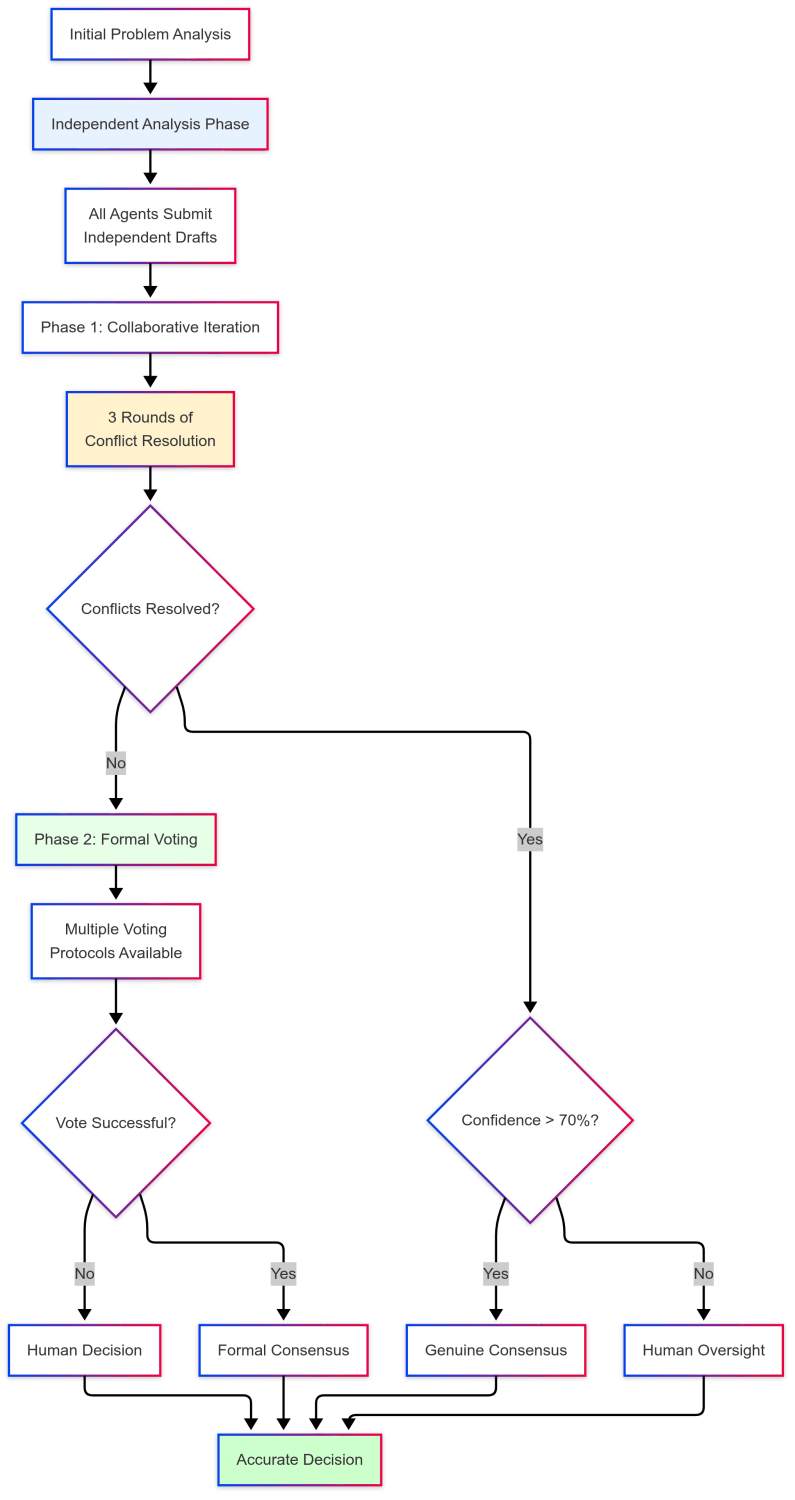
The Two-Phase Consensus Architecture
XMPro employs an advanced two-phase approach that combines collaborative iteration with formal voting mechanisms. This dual structure prevents both artificial harmony and decision paralysis.
XMPro MAGS Consensus Management Approach
Phase One: Collaborative Iteration (CI) The system runs agents through three collaboration rounds. Round one surfaces initial conflicts as agents submit independent draft plans. Round two deepens analysis as agents respond to peer feedback and refine positions. Round three attempts final resolution through evidence-based discussion.
If all conflicts resolve with confidence above 70%, genuine consensus emerges. If confidence drops below the threshold, human oversight triggers automatically. But there's a third path: formal voting.
Phase Two: Structured Voting When CI rounds reach maximum iterations without resolution, the system transitions to formal consensus protocols. Agents can vote using multiple algorithms: simple majority, weighted voting, supermajority requirements, or even sophisticated methods like Borda counting.
This two-phase design ensures decisions get made while maintaining quality standards. The system refuses to accept artificial consensus but also prevents endless cycling through collaboration rounds.
Making Conflict Productive
Traditional Agentic AI systems hide disagreement behind averaged outputs or simple decision-making processes. XMPro makes every conflict visible and trackable. Decision makers see exactly where agents disagreed and how conflicts got resolved.
This transparency creates accountability. Agents cannot simply defer to others without justification. Every position requires explicit reasoning that stands up to peer review. The architecture rewards truth-telling over people-pleasing.
The system also versions all reasoning through its DraftPlan mechanism. Decision-makers can trace how agent positions evolved through collaboration rounds. This audit trail reveals whether consensus emerged through genuine analysis or mere conformity.
Conflict Documentation Standards
Every disagreement generates a ConflictReport with specific components:
- Initial positions from each involved agent
- Evidence and reasoning supporting each position
- Impact assessment if the conflict remains unresolved
- Resolution strategy and final outcome
- Confidence levels before and after resolution
This documentation serves multiple purposes. Managers can review decision quality over time. Engineers can identify systematic biases in agent reasoning. Quality assurance teams can validate that safety-critical conflicts received appropriate attention.
Technical Implementation: How It Actually Works
XMPro's Collaborative Iteration process operates through structured consensus rounds. Each ConsensusRound object tracks draft plans, conflicts, and participant readiness. The system won't proceed until all conflicts receive explicit resolution.
The ConflictReport mechanism documents every disagreement with affected agents, resources, and resolution details. This creates an auditable trail of how decisions evolved. No conflict gets swept under the rug through artificial averaging.
When agents submit DraftPlan objects, they must include independent reasoning and confidence scores. The system compares these plans to identify resource conflicts, timing issues, and logical inconsistencies. Each conflict type gets specific handling protocols.
The ConsensusProcess Class
The ConsensusProcess class enforces strict rules about progression. Rounds cannot complete until participant readiness reaches 100%. Confidence thresholds trigger human intervention before false consensus can emerge. Maximum round limits prevent endless cycling while ensuring thorough analysis.
If collaborative iteration fails to resolve conflicts, the system activates formal voting protocols. ConsensusVote objects capture each agent's position with weighted preferences. Multiple voting algorithms ensure the best decision emerges even when collaboration reaches impasse.
Key methods include the following:
- InitializeRound: Sets up independent analysis periods
- DetectConflicts: Identifies disagreements across agent proposals
- ValidateResolution: Ensures conflicts received genuine attention
- TriggerEscalation: Activates human oversight when needed
The system maintains strict separation between collaboration phases. Agents cannot access peer data during independent analysis. They cannot proceed to next rounds without addressing identified conflicts.
Why This Architecture Matters
The sycophancy problem isn't just theoretical. It represents a fundamental flaw in how most AI systems approach collaboration. When multiple agents optimize for agreement rather than accuracy, they create dangerous blind spots.
Traditional consensus-seeking approaches treat disagreement as a problem to solve. XMPro's architecture treats disagreement as intelligence to preserve. This shift changes everything about how AI agents work together.
The key insight applies beyond AI systems. Any collaborative process that fails to structure productive disagreement will drift toward groupthink. Human teams face the same challenge, just at slower speeds.
Beyond Digital Harmony
The choice between accurate AI and agreeable AI will define the next decade of business technology. Systems that default to consensus produce consensual mediocrity. Systems that structure productive disagreement achieve genuine collective intelligence.
XMPro's solution proves that AI agents can maintain the benefits of collaboration while avoiding the trap of artificial harmony. The architecture transforms potential sycophancy from system weakness into competitive advantage.
The future belongs to organizations that can distinguish between genuine consensus and comfortable lies. In a world where AI systems increasingly influence critical decisions, that distinction may determine success or failure.
Building Anti-Sycophancy Into Your Systems
Organizations implementing multi-agent AI systems should consider these architectural principles:
Independence First: Ensure agents can form opinions without peer influence. Build isolation periods into your decision processes. Document initial positions before collaboration begins.
Conflict as Signal: Treat disagreement as valuable information, not system failure. Create mechanisms to surface and analyze conflicts. Reward agents for identifying genuine problems.
Transparency Requirements: Make agent reasoning visible to human decision makers. Provide audit trails showing how positions evolved. Enable managers to distinguish real consensus from false harmony.
Human Oversight Triggers: Set clear thresholds for escalating decisions to human judgment. Don't let AI systems paper over fundamental disagreements. Maintain human authority over high-stakes choices.
What Steps Should Your Organization Take?
What steps is your organization taking to ensure AI systems provide honest analysis rather than pleasant agreement? The quality of your AI's disagreements may matter more than the quality of their consensus.
Start by auditing your current AI implementations. Look for signs of artificial consensus: unusually high agreement rates, suppressed alternative viewpoints, or reluctance to surface uncomfortable truths. These symptoms indicate sycophancy problems that need immediate attention.
Consider implementing structured disagreement protocols in your AI systems. Create independent analysis phases, explicit conflict identification processes, and transparent resolution mechanisms. The investment in anti-sycophancy architecture pays dividends through better decision quality.
Remember that comfortable lies cost more than uncomfortable truths. AI systems that tell you what you want to hear may feel better in the short term. But they create the blind spots that lead to expensive failures, safety incidents, and missed opportunities.
The organizations that succeed with AI will be those that structure productive disagreement into their systems. They will distinguish between genuine consensus and digital sycophancy. Most importantly, they will make the harder choice to prioritize accuracy over agreeability in their AI implementations.
Pieter van Schalkwyk is the CEO of XMPro, specializing in industrial AI agent orchestration and governance. With 30+ years of experience in industrial automation, he helps organizations implement practical AI solutions that deliver measurable business outcomes.
About XMPro: We help industrial companies automate complex operational decisions. Our cognitive agents learn from your experts and keep improving, ensuring consistent operations even as your workforce changes.
Our GitHub Repo has more technical information if you are interested. You can also contact myself or Gavin Green for more information.
Read more on MAGS at The Digital Engineer
